- 真题试卷
- 模拟试卷
- 预测试卷
《史记》记载,“秦每破诸侯,写放(仿)其宫室,作之咸阳北阪上”。考古工作者在秦咸阳城北部发现两处建筑基址,结合在此出土的楚国和燕国形制的瓦当,推测此处曾有仿照两国形制建造的宫殿。这体现( )
①秦国统一进程促进了文化交流 ②丝绸之路的开辟便利了交通
③考古发现可与文献记载相印证 ④当时各地建筑风格实现统一
正确答案
汉武帝在位中后期,多次巡行祭祀五岳。此后,五岳祭祀的国家制度逐渐完善。读图可知,汉武帝( )
正确答案
“圣王作制,籍无黄白之别。昔中原丧乱,流寓江左……自尔渐久,人安其业……虽无本邦之名,而有安土之实。今宜正其封疆,以土断人户,明考课之科,修阅伍之法。”这一建议有利于东晋政府( )
正确答案
吐鲁番出土一件贞观年间由中央逐级传递到地方的敕旨文书,部分内容见右侧示意图。这反映唐初( )
①文书行政推广到了西域 ②尚书省是政令决策机构
③安西都护府下设县管理 ④加强了与吐蕃间的交流
正确答案
乾隆初年,白银是核算赋税的标准,官方规定收税时1000文铜钱兑换1两白银。直隶永平府征收赋税时,以铜钱代替白银。但当时市场上“钱价昂贵,民间交纳钱文,比之完纳银两,为费较重”。为此,乾隆皇帝命令直隶总督,民间缴纳赋税时,“银、钱听其自便”。以上材料说明,当时赋税政策的调整( )
①减轻了对农民的人身控制 ②受到了货币政策的影响
③兼顾财政收入与社会稳定 ④旨在推动商品经济发展
正确答案
“太平军之起,固宗教上之逼迫使然,实则亦非真因……予意当时即无洪秀全,中国亦必不能免于革命。设有人以耶稣教之关系及清政府之操切,为……革命之原因,则其所见浅陋实甚。恶根实种于满洲政府之政治,最大之真因为行政机关之腐败,政以贿成。”此言意在说明( )
正确答案
“代表群众的利益,由你罢免和选举,不是讲威武,不是讲威武,人人都能监督这政府。亲爱的工友们哪,亲爱的农友们哪,这政府靠咱们一致来拥护。”这段革命歌谣意在( )
正确答案
1944年,美国驻华外交官向美国政府报告,延安“经济情况有显著进步,人民以独立自发之传统,耕种其田地。鼓励私人投资,提高生活水准,减低赋税。比之国民党地区,高下至明,无待赘言”。这表明( )
正确答案
下表为北京市城市规划对城市功能的定位。由此可知( )
①北京城市功能因城市的扩建而扩大 ②首都地位决定了北京城市战略定位
③北京不再承担经济引领的重要职能 ④北京的国际影响力日益广泛和重要
正确答案
2007年,中国外交部领事司领事保护处升格为领事保护中心,负责海外公民、机构安全和合法权益保护工作的政策指导和统筹协调。2014年,外交部开通全球领事保护与服务应急热线,全天候、零时差、无障碍地向海外中国公民提供领事保护与咨询服务。这些举措( )
①保障了经济技术开发区的建设 ②建立起了总体稳定的大国关系框架
③坚持了以人民为中心的发展思想 ④推进了国家治理体系和治理能力现代化
正确答案
公元前3世纪,托勒密王朝的国王在亚历山大城修建了缪斯宫、图书馆、动植物园等。动物园里有许多外来的动物,包括阿拉伯绵羊、印度大象、巴克特里亚骆驼、叙利亚棕熊、希腊白熊、黎凡特狮子等。这些举措( )
①有助于托勒密王国的科学研究 ②推动了亚历山大帝国的建立
③印证了希腊化时代的文化交流 ④加速了亚欧游牧民族大迁徙
正确答案
1290年,英王爱德华一世颁布《土地买卖法令》,禁止以再分封的方式转让土地,规定自由人持有的土地买卖自由,但购地者要承担土地附着的原有封建义务。这一法令( )
①意在保护封建领主利益 ②加重了农奴的经济负担
③冲击了英国的封建制度 ④奠定了民族国家的基础
正确答案
1822年,研究古埃及语言文字、历史、艺术等内容的埃及学诞生于法国。1869年,埃及本土学者倡议创办了古埃及语学校。几年后,因时任埃及文物局局长的法国人马里耶特打压,学校被迫关闭。1910年,埃及本土学者推动教育部在高校设立了埃及学部,后来又受到法国把持的文物局打压而撤销。由此可见,埃及学( )
①促进欧洲文化的重构 ②客观上利于埃及民族意识觉醒
③在本土发展举步维艰 ④导致西方主导的殖民体系崩溃
正确答案
1971年,苏联科学院与美国科学院联合召开学术会议并达成共识,建造新的太空装备,探索地外文明存在的可能性。1975年,两国宇航员在太空开展“阿波罗号”与“联盟号”飞船的兼容性实验,并进行了太空救援演练。这表明当时( )
正确答案
结合所学,对下图理解正确的是( )
①发达国家忽视科技产业创新 ②新兴经济体制造业迅速发展
③发达国家部分产业向外转移 ④经济全球化的进程受到阻碍
正确答案
(10分)舌尖上的历史
北宋时期,北方人以粟、麦为主食,“南人罕作面饵”。京师(今开封)既有北食,又有南食、川饭店,“以备南人不服北食者”。起初京师人“未尝食规蛤”“以为珍馔”,而后“士人稍稍食之,蚬蛤亦随而增盛”,酒肆的菜肴有炒蛤蜊、炒蟹等。
南宋时,北方“流寓之人”遍布南方各地。南方大量种植小麦,规模“不减淮北”:“饮食混淆,无南、北之分”。在临安,“食店多是效学京师(今开封)人”;有百姓“世以鬻海蛳为业”,酒肆常备有“生蚶子”“蚶子辣羹”等小菜。近年杭州南宋德寿宫遗址还出土了长途贩运而来的海鲜遗存,如中华拟蟹守螺等。金朝在招待南宋使者时,宴饮既有燥子粉、肉油饼等汉人食物,也有肉山等女真传统美食。
到了元代,“西域之仕于中朝,学于南夏,乐江湖而忘乡国者众矣”;世人“无此疆彼界”之分。当时的生活百科书籍,既存录了中原和江南食物,如水滑面、馄饨、馒头、烧饼、包子等,又有女真挞不刺鸭子、女真肉羊糜、高丽粟糕、回回酸汤、回回卷煎饼等。
(1)宋元时期饮食文化有哪些变化?依据材料加以概括。(4分)
(2)结合所学,分析上述变化的历史背景。(6分)
正确答案
(1)南北方饮食差异明显,但有融合趋势;食物种类多样,食材丰富;民族饮食开始交融,逐渐形成多元饮食体系;饮食文化得到传播。
(2)宋元商品经济繁荣,城市饮食行业兴盛;交通与商业发展促进食材跨区域流通;宋元民族交融频繁,饮食作为文化载体,相互借鉴吸收。
(12分)点评AI(人工智能)
1903年江西乡试有一道考题如下:
保商之法,阻来货、奖外输,务令出口之货常多于进口。乃征诸英吉利自行平税之政,而商务大兴,其进出之差为负,而商利自厚,其故何欤?然则塞漏卮之说,果非计欤?试权其利害,以维商政策。
某AI平台作答:这道1903年乡试题反映了晚清面对西方经济冲击的探索。英国通过“平税”(自由贸易)实现商业繁荣,本质是以工业革命技术优势为基础,用开放倒逼产业升级,形成出口>进口的良性循环。而中国“阻来货、奖外输”的保商政策,因缺乏现代工业支撑,仅靠限制进口追求顺差,反而抑制本土产业竞争力(如土布难敌洋布),导致“塞漏卮”沦为被动防御。考题揭示经济政策需匹配生产力水平:英国以实力换优势,中国则陷入“管制依赖”。它体现了晚清知识分子对传统经济治理的反思,试图借鉴西方经验推动“商战自强”,但受限于体制僵化与工业基础薄弱,终未能突破“中体西用”框架,成为近代化转型困境的缩影。
结合所学,对AI的作答加以点评。(12分)
正确答案
AI以经济政策、工业革命、近代化困境为主题,精准剖析了中西之间的差距。
英国通过工业革命的优势,实现了出口>进口的良性循环,符合19世纪资本主义经济扩张的历史。中国因“缺乏现代工业支撑”,保商政策沦为“管制依赖”,陷入“塞漏卮”的被动,贴合晚清洋务运动“中体西用”的局限。AI作答未停留在“保商政策”的表面得失,而是深入挖掘:清廷“商战自强”的尝试,本质是被动应对西方冲击的自救;因“体制僵化与工业薄弱”,无法突破传统框架,最终折射近代化转型的深层困境(如政治改革滞后于经济探索 )。这种解释契合“近代中国转型是‘器物-制度-文化’逐层深入”的历史规律,体现对历史本质的深刻理解。但是AI并未提不平等条约对中国关税自主权的限制(如协定关税),导致政策失败原因分析不全面。
综上,AI作答逻辑严密、史实扎实,呈现除晚清经济探索与近代化转型的复杂关联,但还有提升空间,例如结合具体实例及其他因素进行分析,总体而言是贴合历史语境的高质量分析。
(14分)探索与发现
材料一
材料二 一切重要历史事件的终极原因和伟大动力是社会的经济发展,是生产方式和交换方式的改变,是由此产生的社会之划分为不同的阶级,是这些阶级彼此之间的斗争。
——恩格斯《社会主义从空想到科学的发展》1892年英文版导言
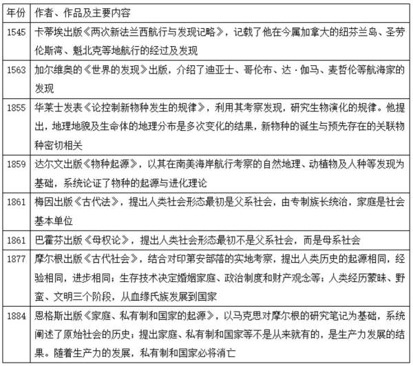
(1)归纳材料一中的探索与发现的内容。(6分)
(2)从材料二中提取唯物史观的一个观点,简要说明其内涵,并运用外国历史重要史实加以阐释。(8分)
正确答案
(1)新航路开辟后,卡蒂埃、加尔维奥等记录、整理加拿大等地航行、迪亚士等航海家的发现,推动地理知识传播;华莱士、达尔文通过考察与研究,提出生物演化规律、系统论证进化论;梅因、巴霍芬、摩尔根、恩格斯等从不同视角,探索人类社会形态起源。
(2)观点:社会经济发展(生产力与生产关系、经济基础与上层建筑的矛盾)和阶级斗争是历史发展的根本动力。
内涵:生产力决定生产关系,经济基础决定上层建筑,当生产关系阻碍生产力、上层建筑束缚经济基础时,阶级斗争(不同阶级的利益冲突)会推动社会变革,实现历史进步。
例子:17世纪英国资本主义经济发展(生产力),但封建专制统治(斯图亚特王朝)与重商主义政策(上层建筑),阻碍资本主义生产关系(如圈地运动受限制、海外贸易被王室垄断)。新兴资产阶级与新贵族(代表先进生产力的阶级),通过革命推翻封建王朝,建立君主立宪制(适应资本主义的上层建筑),为工业革命开启政治前提,体现“经济基础与上层建筑的矛盾运动+阶级斗争(资产阶级反对封建阶级)”推动历史发展。
(10分)区域·东亚
材料一 韩国高中自2012年开始实施东亚史教育,在其教科书中,将古代东亚确定为文化圈,这是与日本学者提出的“东亚世界论”相似的观点。东亚的文化要素包括了汉字、儒学、佛教、律令等。
材料二 日本在明治维新之后,走上了“脱亚入欧”的道路。1885年,日本著名媒体《时事新报》上发表的《脱亚论》一文写道:“国中朝野无别,万事皆独采西洋近时之文明,不唯脱日本之旧套而已;在亚细亚全洲之中,新立一机轴,所以为主义者,唯在脱亚二字。为今日之谋,我国不可犹豫,以待邻国(指中国、朝鲜)之开明而共兴亚细亚;宁脱其伍,与西洋之文明国共进退。”
材料三 中日韩三国共同编写的《东亚三国的近现代史》(2005年)中写道:“东亚有悠久的友好交流的传统,出现过许多为了光明的未来而跨越国境努力的人们。我们应当继承过去时代的积极面,而彻底反省以前的错误。应当在我们美丽的地球上建设更加和平与光明的未来。为了和平与发展,我们通过学习东亚的历史能够得到什么样的经验与教训?”
2024年5月《第九次中日韩领导人会议联合宣言》指出:“文化是连接三国人民的桥梁。”阅读上述材料,从历史变迁的角度,谈谈对这句话的理解。(10分)
正确答案
古代:三国文化同源共融,奠定“文化桥梁”的历史基础。
古代东亚以中国为核心,形成涵盖汉字、儒学、佛教、律令的文化圈。日韩的文字都受到汉字的影响,儒学塑造三国共同的伦理价值,佛教在东亚传播,比如鉴真东渡,日本大化改新学习唐律等。文化同源性为“文化桥梁”奠定历史根基。
近代:日本“脱亚入欧”切断与东亚文化的关系。
1898年日本明治维新之后,走上了“脱亚入欧”的道路,日本通过甲午战争、殖民朝鲜等,用武力破坏东亚和平,使三国文化连接因战争、殖民遭受重创。
现代:三国重建文化桥梁。
当下中日韩三国共同编写的《东亚三国的近现代史》,梳理了友好交往的历史,同时反省错误,使文化重新成为理解互信的纽带。
总之,从古代文化共融到近代断裂,再到当代重建,文化始终是连接中日韩人民的核心桥梁。
(9分)从急递到快递
材料一 急递铺是中国古代政府信息传递机构,又有急脚递、斥堠铺、摆铺之称。宋朝战事频繁,以之“递军书与他文书之最急者”。金朝规定“非军期、河防”不用急递。元朝规定,急递铺“以达四方文书之往来,其所系至重”,不得夹带私货。明朝急递铺“接送公文”,铺兵“昼夜须行三百里,稽留三刻笞二十”。清末铁路出现,“各省已设有电报,各处亦已畅行轮船”,依赖人力、畜力的急递铺、驿站等走向衰落。
材料二 我国经营快递业务的国营、民营企业由邮政管理部门监督管理。“情系万家,信达天下”“人民邮政为人民”等是企业经营的重要理念。据统计,2006年中国快递企业业务量为10.6亿件,2012年增至56.9亿件,到2021年达1083亿件。
(1)结合上述材料,说明急递与快递的区别。(4分)
(2)依据材料二,指出中国快递业务量的发展趋势并分析其原因。(5分)
正确答案
(1)服务主体不同:急递铺为官方服务,主要传递军事和行政文书;快递属于大众化服务,面向普通民众与市场需求;
物流效率不同:急递铺依靠人力和畜力,效率低,快递依靠现代交通,效率高;
发展趋势不同:急递铺走向衰落,快递极速增长。
(2)趋势:呈极速增长趋势。原因:电商经济驱动;民众消费观念的变化,消费水平提升;政府出台相关政策给予支撑。




